Challenge
The Natural History museum is difficult to navigate with limited access to maps, unclear signage and experiences issues with congestion due to its popularity.
Cydney’s Role
Team Leader |Design |User Interviews |Persona Development |User Flows
Background
The Smithsonian National Museum of Natural History is the most popular museum in the U.S. seeing an average of 7.6 million visitors per year. 78 percent of all U.S. leisure travelers participate in cultural or heritage activities such as visiting museums. The popularity of the museum is not just with U.S. citizens, many of their visitors are international.
Our goal was to reimagine a mobile app that would create a delightful museum experience for all visitors through planning and discovery.
Who Are The Museum-Goers?
I conducted a screener of more than 80 people, interviewing 10 of the 80 people, then affinity mapped the information we gathered from these interviews, plus an additional seven more contextual interviews conducted at the museum, forming our three personas.

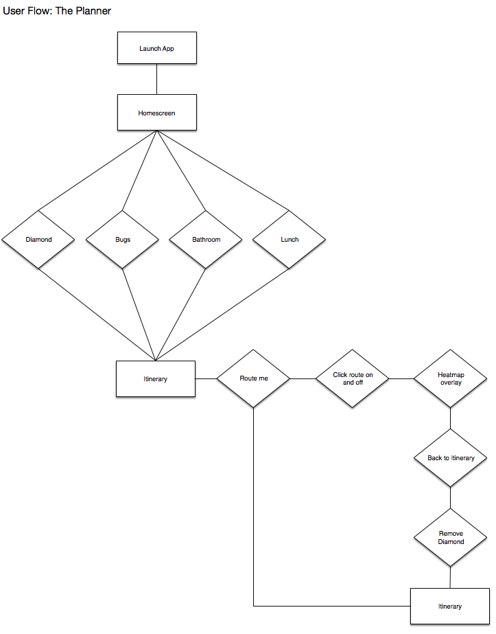
The Planner is an example of one of the three personas stories I wrote. These personas lead to user flows, which helped us to streamline the app.
Pivot
The most important thing I learned from this project.
The most important thing I learned from this project was through the user interviews. Museum goers had two opposing views toward crowds. Half of the interviewees wanted to know how to avoid crowds, the other half were drawn to crowds out of fear of missing out. So, a heatmap was included in the map view of the app that could be toggled on or off.

Prototype
The MVP (minimum viable product) of our product was the map, and so we conducted a design studio to maximize it. In the end, we decided the map should accomplish three things:
- Extremely simplified
- Highly visual so that all language backgrounds and reading levels could use it
- Have the ability to turn on and off filters
Email Cydney to hear more about this project.









